图书馆
教务系统
企业邮箱
去旧站
首页
学校概况
学校简介
理事长寄语
现任领导
历任领导
学校章程
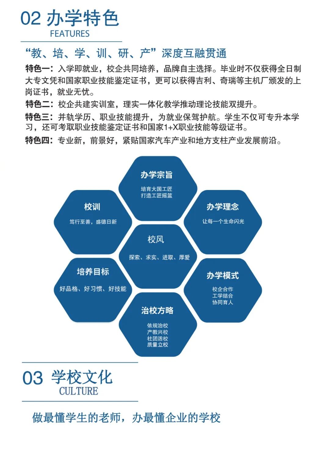
办学特色
组织机构
师资队伍
校园风光
全景校园
学校新闻
通知公告
学校动态
媒体报道
视频新闻
“双懂”教育在行动
党建工作
党建动态
三会一课
支部生活
二级学院
汽车工程学院
人工智能与软件学院
数字经贸学院
智慧康养学院
通识教育学院
马克思主义学院
继续教育与国际交流学院
体育学院(公共体育教学部)
美育中心
招生就业
招生信息
就业信息
就业信息网
教学科研
通知公告
规章制度
教学运行
教学研究
质量监控
科研工作
常用下载
常用链接
办学能力评价
学生工作
学生动态
评优助学
心理健康
学生社团
征兵入伍
下载中心
考评体系
合作交流
校企合作
合作办学
国际交流
校园生活
馆藏图书
生活服务
学生活动
雷锋班风采
校友
招生就业
招生信息
就业信息
就业信息网
招生信息
您现在的位置:
首页
-
招生就业
-
招生信息
湖南吉利汽车职业技术学院2026年招生指南
时间:2025-10-27
返回列表
[上一篇]
暂无上一条
[下一篇]
湖南吉利汽车职业技术学院2025年招生计划权威发布
首页快速导航
首页
学校概况
学校新闻
党建工作
二级学院
招生就业
教学科研
学生工作
合作交流
校园生活